中文
EN FR ES
电话:0086-400186408
市场部邮箱: marketing@dynamiker.com 客服部邮箱: customerservice@dynamiker.com
您的位置:首页 > 真菌知识 > 指南库

器官移植受者侵袭性真菌病临床诊疗技术规范(2019版)解读

发布时间:2019-09-24

器官移植受者侵袭性真菌病临床诊疗技术规范(2019版)

解读

 

近日,中华医学会器官移植学分会结合近期国内外临床证据发布了器官移植受者侵袭性真菌病临床诊疗技术规范(2019版)。该规范从实体器官移植(solid organ transplantionSOT)受者侵袭性真菌病(Invasive fungal diseaseIFD)的流行病学特点、诊断、预防、治疗等方面进行阐述。

 

1. SOT受者IFD的流行病学特点

SOT受者IFD 的发生率因移植器官的种类和免疫抑制程度、各移植中心的环境以及预防性药物的使用情况等因素的差异而不尽相同[1]。国外流行病学调查显示,SOT 受者术后IFD病原菌以假丝酵母菌(念珠菌)最多见(占53.0%59.0%),其次为曲霉(占19.0%24.8%)和隐球菌(占7.0%8.0%);SOT受者IFD总体12周的病死率为29.6%[2-3]。我国流行病学调查显示,在肝移植受者中真菌感染发生率为18.8%,其中白色假丝酵母菌占55.2%,非白假丝酵母菌占 26.4%,曲霉占18.4%[4]

 

2. SOT受者IFD的诊断

鉴于我国目前没有器官移植相关的IFD大规模循证医学资料,沿用分层诊断体系,以宿主因素、临床特征和微生物学或组织感染真菌病理学依据 3项指标为诊断要素,保留了原有的确诊(proven)、临床诊断(probable)和拟诊(possible),增加了未确定(undefined)诊断,具体的诊断标准是:

确诊

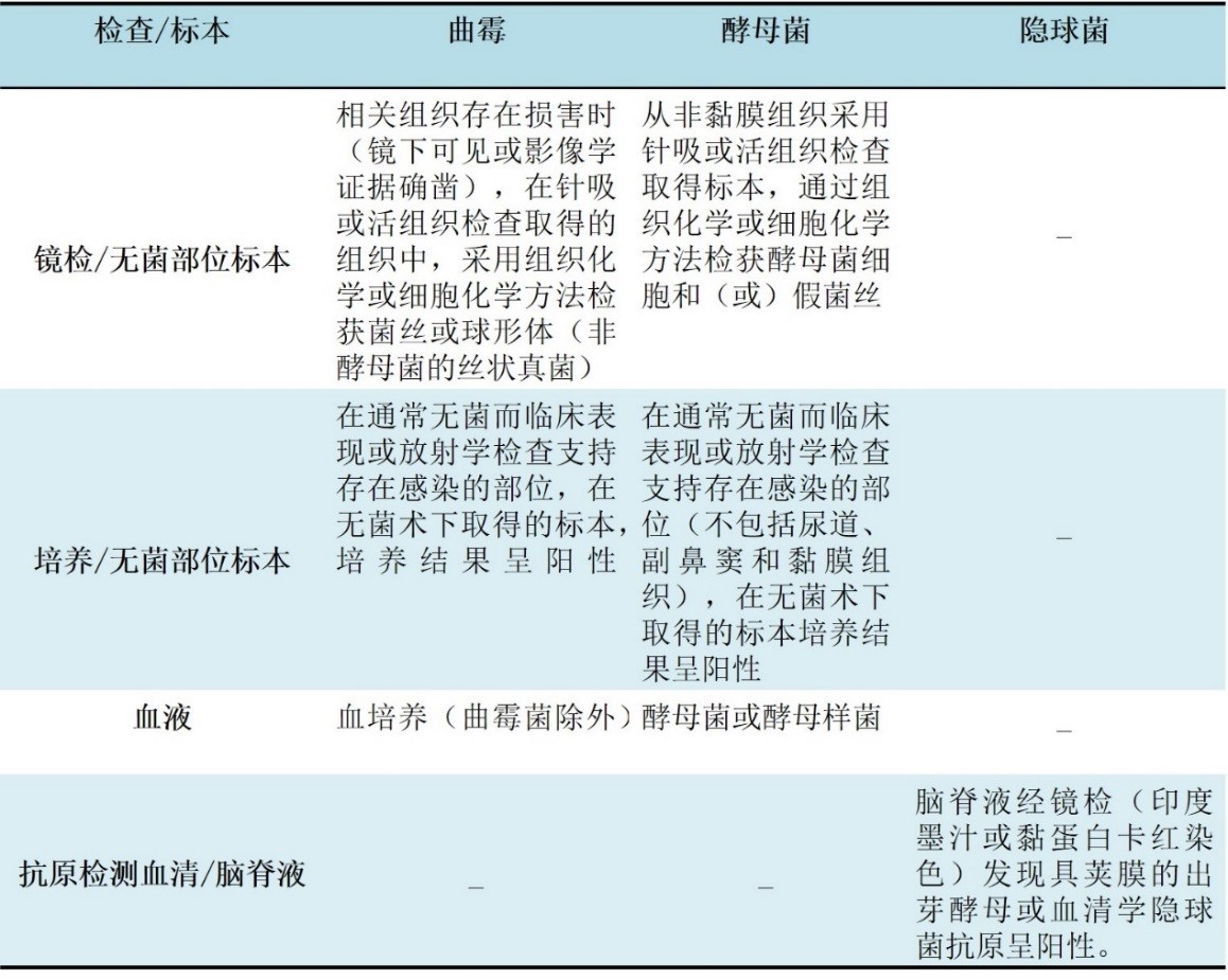
A. 深部组织真菌病:至少符合一项宿主因素,一项临床标准、一项微生物学标准和一项病理诊断依据。其中病理诊断依据如表1所示(包括常见的曲霉、酵母菌、隐球菌),宿主因素、临床标准、微生物学标准如表2所示,:

B. 真菌血症:血液真菌培养阳性,同时临床症状及体征符合相关致病菌的感染。

临床诊断

至少符合1项宿主因素,1项临床标准和1项微生物学标准。

对于SOT受者,血清学的微生物学标准为BALF的半乳甘露聚抗原(GM 试验)对侵袭性肺曲霉病的诊断价值高于血液。推荐血清和BALFGM试验作为诊断侵袭性曲霉病的生物标记物,但不推荐其用于SOT患者的常规筛查。对于接受抗曲霉治疗或预防用药的患者,不推荐血液GM试验作为常规筛查的工具。SOT术后高危患者,可以使用血清1, 3-β-D-葡聚糖(G试验)作为侵袭性肺曲霉病的支持诊断,但不是特异性检测手段。因此,BALFGM 试验在条件允许时应尽量执行。这与2019年美国移植学会 (AST) 指南基本一致,该指南指出BALFGM 试验是SOT受者IPA诊断的首选检测方法,指出BALFGM 试验的cut off1.0在肺癌和非肺移植受者IA诊断的最优[5]

SOT 受者曲霉病的主要临床类型为侵袭肺曲霉病及支气管肺曲霉病。其典型表现为片状空腔实变,有时伴有小结节。

随着 SOT 的发展和进步,肺假丝酵母菌病的报道逐渐增多。原发性肺假丝酵母菌病罕见,继发性肺假丝酵母菌病主要来自血行播散。胸部 CT 检查可提高阳性率,但特异性较差,主要表现为双肺多发结节、斑片状或融合性实变区、磨玻璃样渗出影及光晕征。

拟诊

至少符合1项宿主因素, 1项临床标准,缺乏微生物学标准。

④未确定
至少符合 1 项宿主因素,临床证据及微生物结果不符合确诊、临床诊断及拟诊 IFD 标准。

 

3. SOT受者IFD的预防

鉴于SOT受者的免疫功能低下状态,一旦发生IFD,病情进展迅速,轻者影响受累器官或移植物功能,重者甚至威胁受者的生命。由于目前临床上缺少快速、特异的诊断手段,合理的预防措施更为重要,目前的预防措施包括一般预防、靶向预防。

 

4. SOT受者IFD的治疗

SOT受者IFD的治疗分为拟诊治疗、临床诊断治疗、确诊治疗和加强治疗4级。IFD病情进展迅速,而SOT受者免疫功能低下,其临床特征表现滞后,抗体反应迟缓,故应重视拟诊治疗和临床诊断治疗。其中 拟诊治疗又称经验治疗。当诊断证据不足、又高度怀疑 IFD 时,为避免不必要的致命性并发症、降低病死率,在充分、全面衡量移植受者的整体状况后根据以往的经验给予适当抗真菌治疗。临床诊断治疗又称先发治疗。针对临床具有宿主因素、环境因素或临床特点的高危移植受者进行连续监测(影像学和微生物学相关项目),发现阳性结果立即开始抗真菌治疗,以避免因免疫反应低下而延误治疗时机,同时避免经验治疗带来的用药过度和滥用。确诊治疗又称为目标治疗。针对明确的真菌种类选择抗真菌药物进行特异性抗真菌治疗。加强治疗严重肺部真菌病常可危及受者的生命,需加强治疗。如发生低氧血症,应转入监护病房,立即减少或停用霉酚酸(mycophenolic acidMPA)类和钙神经蛋白抑制剂(calcineurin inhibitor CNI)类药物,尽早采取积极措施,包括面罩吸氧、呼吸机支持、特异性抗真菌治疗等。

1 病理学诊断依据

2-1.jpg

 

2 临床诊断 IFD 的依据

2-2.png

 

综上所述,IFDSOT术后受者死亡的重要原因。器官移植受者真菌感染具有其特殊性,其危险因素、发病时间、临床特点和救治措施均与普通人群存在明显区别。本规范包括 SOT 受者 IFD 的流行病学特点、临床和实验室诊断标准、预防和治疗措施,将为SOT术后IFD的防治提供循证依据和理论指导,对加强多学科合作,提高我国器官移植整体诊疗水平具有重要意义。


器官移植受者侵袭性真菌病临床诊疗技术规范(2019版).pdf

 

参考文献

[1] PAPPAS PG, ALEXANDER BD, ANDES DR, et al.Invasive fungal infections among organ transplantrecipients: results of the Transplant-Associated Infection

Surveillance Network (TRANSNET) [J]. Clin Infect Dis,2010, 50(8):1101-1111. DOI: 10.1086/651262.

[2] NEOFYTOS D, FISHMAN JA, HORN D, et al.Epidemiology and outcome of invasive fungal infections insolid organ transplant recipients[J]. Transpl Infect Dis, 2010,12(3):220-229. DOI: 10.1111/j.1399-3062.2010.00492.x.

[3] 蒋进发, 魏思东, 张宇, . 肝脏移植术后侵袭性真菌感染的临床特点分析 [J]. 中华医院感染学杂志, 2014, 24(8): 1998-2000.DOI: 10.11816/cn.ni.2014-135058. JIANG JF, WEI SD, ZHANG Y, et al. The clinical characteristics of invasive fungal infections after liver transplantation[J].ChinJNosocomiol,2014,24(8):1998-2000.DOI:10.11816/cn.ni.2014-135058

[4] ZICKER M, COLOMBO AL, FERRAZ-NETO BH, et al. Epidemiology of fungal infections in liver transplant recipients: a six-year study of a large Brazilian liver transplantation centre[J]. Mem Inst Oswaldo Cruz, 2011, 106(3):339-345.

[5] Shahid Husain and Jose F. Invasive Aspergillosis in Solid Organ Transplant Recipients: Guidelines from the  American Society of Transplantation Infectious Diseases Community of  Practice[J].Clin Transplant. 2019 Mar 21:e13544.

 

电话: 022-66381689;4001864088
邮箱: marketing@dynamiker.com
地址: 天津市滨海新区中新生态城中滨大道3667号融智工业园2号楼
官方账号
© 丹娜(天津)生物科技股份有限公司 版权所有 京ICP证000000号津公网安备12011602000908号 互联网药品信息服务备案号:2021010003 技术支持:快帮云